NanoClaw — AI Infrastructure Portfolio

Autonomous job search agent · Built by Ryan Prasad · Cleared AI/ML infrastructure
PIPELINE ACTIVE
Last sync: 2026-03-03 06:00 EST · Day 27
Ryan Prasad
🔒 TS/SCI Active
2 yrs Data Engineering + AI Infrastructure Portfolio
🎯 Seeking AI/ML Infrastructure roles · Cleared sector
📍 Northern Virginia / DMV
Active TS/SCI holder with hands-on AI infrastructure experience — not just cloud ops, not just data engineering. Built and operates an airgapped AI environment on bare metal with autonomous agents, local LLM serving, runtime security, and full observability. Then built the autonomous multi-agent system you're looking at right now to find the next role.
The combination of active clearance + AI infrastructure depth + autonomous systems thinking is rare in the cleared market.
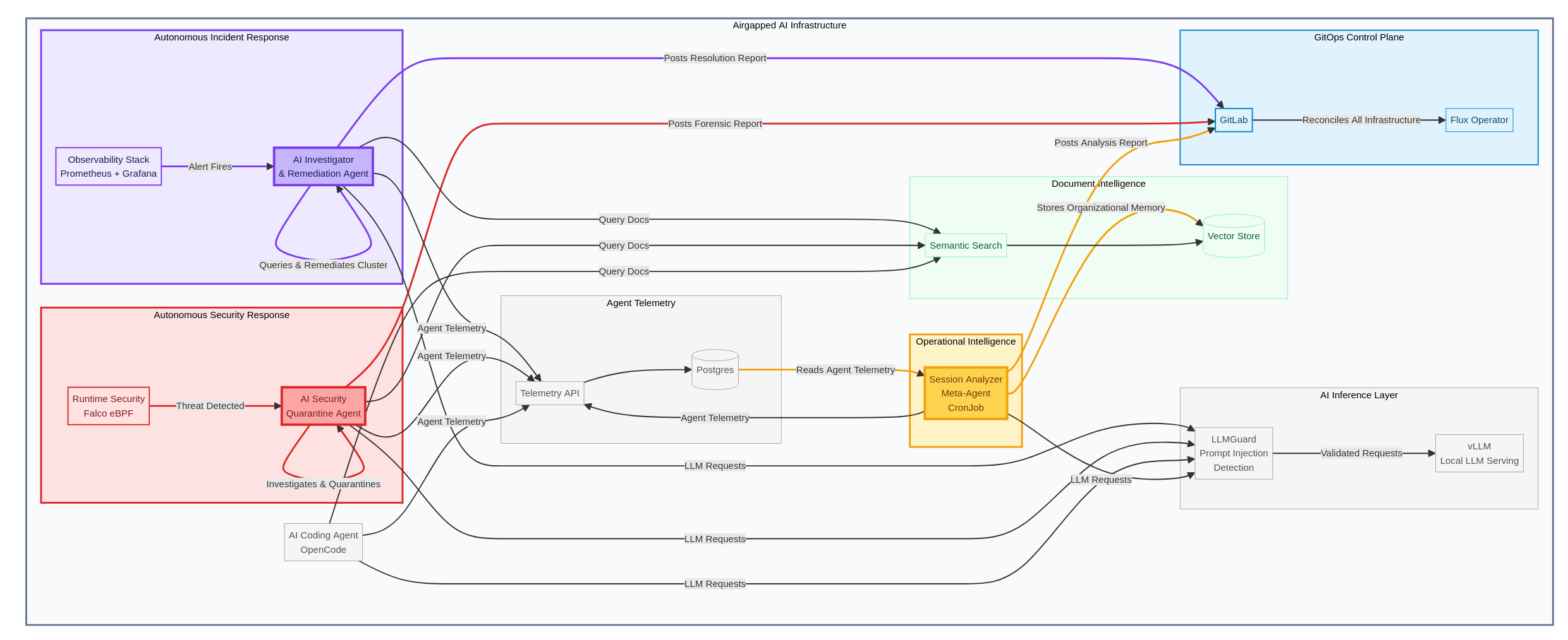
Airgapped AI Infrastructure
Airgapped AI Infrastructure
Production-grade AI environment on a single gaming PC (RTX 3090). k3s cluster running local LLM inference, autonomous incident response & security agents, RAG pipeline, and full GitOps — all airgapped.
k3s vLLM Falco Prometheus GitLab Qdrant LLM Guard
↗ Click to view architecture diagrams
NanoClaw Pipeline
NanoClaw — Autonomous Job Search
Multi-agent system processing 1,800+ cleared-sector postings through ingestion, hard filtering, LLM scoring, and three-juror AI deliberation with tier assignments, veto authority, and dissent reports.
Claude API Agent SDK RDS Postgres Lambda MCP
↗ Click to view pipeline architecture
🔍
Recon Workflow
Intelligence Recon System
Structured intelligence reports combining federal database verification, culture analysis, tech stack mapping, and compensation benchmarking with independent fact-checking.
SAM.gov Glassdoor Fact-check COL analysis
→ View sample report
Postings Ingested
1,843
JSearch 1,419 · TheirStack 424
Jury Evaluated
123
3-juror LLM panel
Applications Out
7
4 Tier 1 · 3 Tier 2
Recruiter Interest
2
Inbound · Outreach: 1
The Poly Tax
30.8%
505 of 1,643 cleared AI/ML postings require a polygraph.
Nearly 1 in 3 roles eliminated before any skills evaluation.
Effective market after poly filter:
1,138 postings
Pipeline Funnel
1,843
Ingested
287
Filtered
123
Jury
7
Applied
0
Screen
0
Interview
0
Offer
Tier Distribution
Tier 1
6
Direct hit — AI/ML Infrastructure
Tier 2
22
Strong bridge — platform/infra at AI companies
Tier 3
28
Acceptable bridge — infra, AI-aspirational company
Tier 4
61
Pass — intel only (DE, ETL, generic ops)
Market Filter — Why Postings Die
47%
31%
15%
No Clearance 775
Poly Required 505
Location 73
Salary 18
Not FT 16
✓ Passed 255
78% of postings eliminated before jury evaluation. Poly tax alone removes 30.8%.